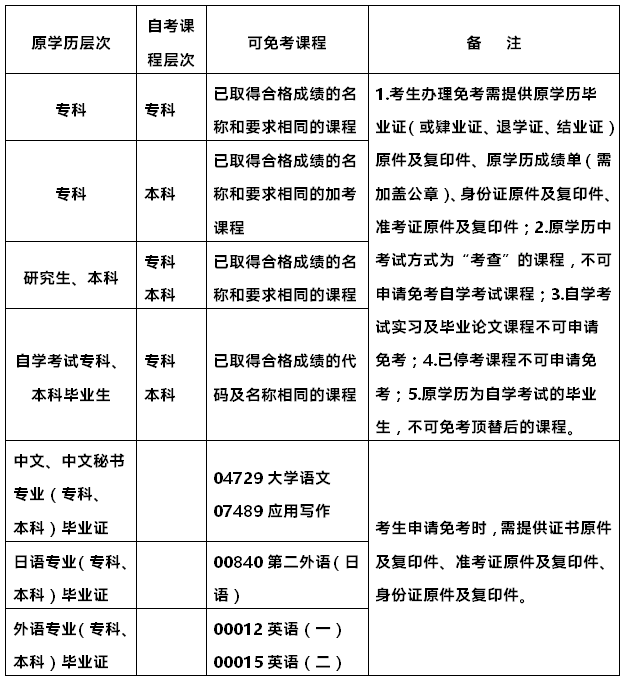
国家承认学历的各类高等学校及自考专科以上(含专科)的毕业生(及肄业生、退学生)报考自考,根据有关规定,可申请免考已学过并考试成绩合格的有关课程。
本科结业可视同专科学历,可使用结业的合格成绩办理专科层次课程的免考。

根据有关规定,可申请此类免考的等级证书包括全国计算机等级考试(NCRE)、全国英语等级考试(PETS)、大学英语四六级考试(CET)、剑桥商务英语考试(BEC)和西班牙外语水平考试(DELE)的相关等级证书(详见下表),以及中国物流职业经理资格证书,中国销售管理专业水平证书,中英合作采购与供应管理职业资格证书,移动商务技术工程师证书,嵌入式技术工程师证书(此类证书的免考课程规定,详见相应专业的考试计划说明)。

应用型自考,也就是俗称的“小自考”。由于大自考(社会型自考)难度较大,教育资源不足但是需要更多高学历人才的省份,比如广东省,就降低难度,出台了“小自考”这种考试模式。最初选择了大自考但是坚持不下去的考生,可以转成小自考,之前通过的科目成绩依然有效。免试成功后,用于免试的合格课程将转移至考生申请免试的准考证号下,原准考证号下将不再保留。
2.已用于毕业的课程,不能免试专业考试计划调整后对应的现行课程。
(2)已用于毕业的课程,不能免试专业考试计划调整后对应的现行课程。
本科专业结业证书或肄业证书,依据免考原则(二),可申请免试自学考试专科专业中所规定的相关课程。
(2)本科及以上专业毕业证书,依据免考原则(二),可申请免试自学考试专科或专升本专业中所规定的相关课程。
2.全国大学外语四、六级考试笔试成绩报告单
3.全国英语等级考(PETS)合格证书或笔试成绩通知单
4.全国计算机等级考试合格证书(NCRE)
② 已办理过免考手续的课程,因应考者改报新专业,原已同意免考的课程,在新专业计划中没有设置该课程的,则不予免考。
③ 各类高校的本科结业生、肄业生及退学生,参加高等教育自学考试,可以免考已学过且取得考试合格成绩的公共政治课、公共基础课。
更多资讯请关注:广东学历继续教育(公众号)
报名请+v15802027699
未经允许不得转载:广东学历教育网 » 2023年广东自考免考政策汇总